欢迎访问西北大学565net必赢官方网站 English |设为首页 | 加为收藏
请输入搜索信息:
 首页 | 学院概况 | 学院新闻 | 应急管理 | 师资队伍 | 教学工作 | 科研工作 | 党建工作 | 学生工作 | 院友工作 | 招生招聘 
日常动态
 
 
 
  日常动态
当前位置: 首页应急管理日常动态 — 正文

上一条:应急管理本科专业高校联盟党的二十大报告专题学习会(第七期)召开 下一条:应急管理部办公厅:《生产安全事故调查报告编制指南(试行)》

关闭

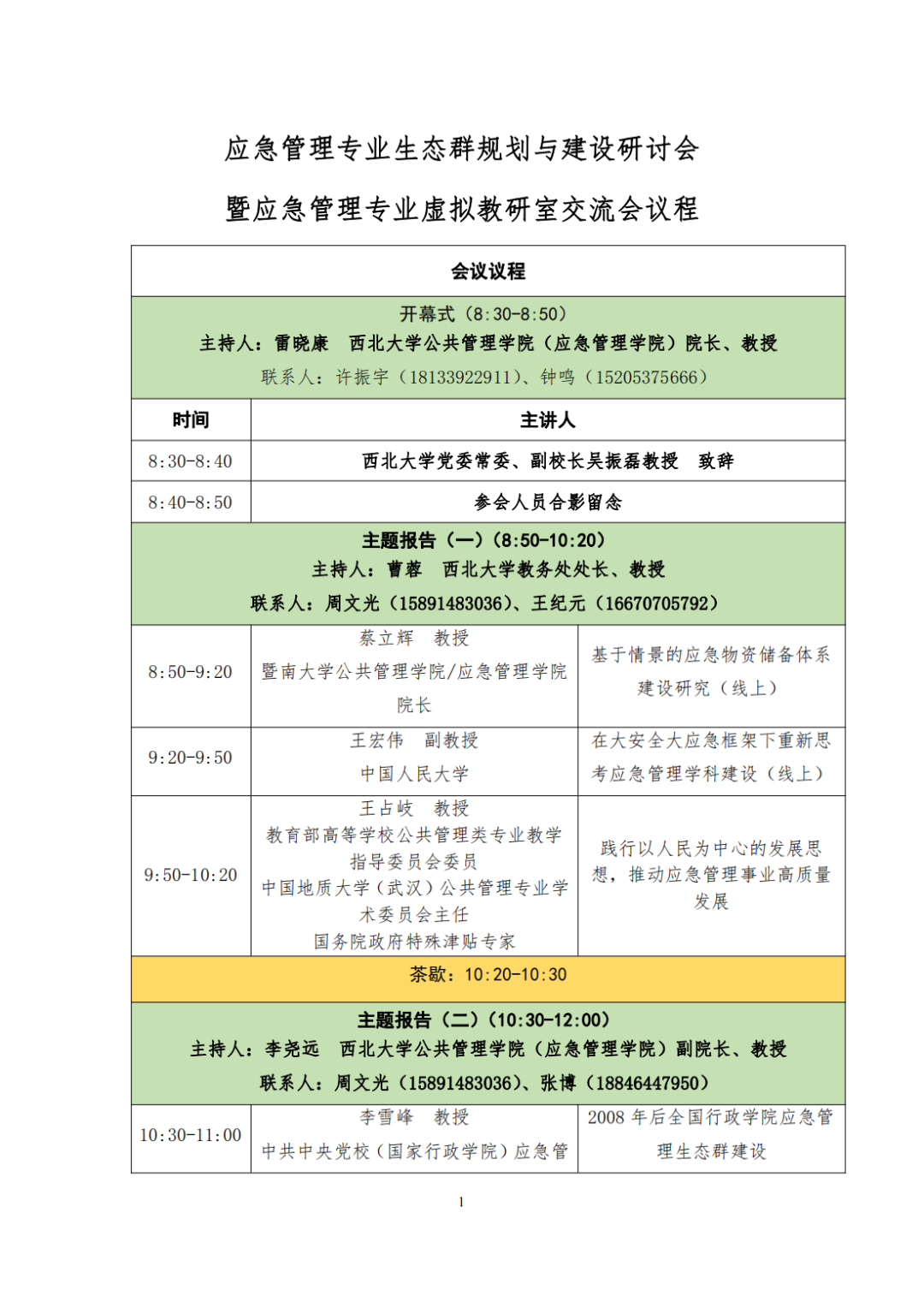
应急管理专业生态群规划与建设研讨会暨应急管理专业虚拟教研室交流会会议通知(第三轮)
 

尊敬的专家学者:

自从3月8日发布本次会议的第一轮通知以来,陆续收到了来自30多所院校的70余人的参会信息,参会人员主要包括已开设或拟开设应急管理专业的各院书记、院长、副院长、应急管理系主任、应急管理学科带头人、应急管理教研室主任、应急管理行业专家等。在此,感谢各兄弟院校、社会各界人士对本次会议的支持和关注!
“众人划桨开大船”,应急管理人才培养、专业建设和学科建设离不开大家的共同努力,本次会议的成功举办同样离不开大家的参与、支持与关注。

热情欢迎应急管理领域的专家学者参会研讨!


会议筹备组

2023.3.22



参会须知


1、参加“应急管理专业生态群规划与建设研讨会暨应急管理专业虚拟教研室交流会”的嘉宾请于2023年3月24日14:00-20:00在西安凯里亚德酒店(西安高新阳光天地店,郭杜北街58号)一楼大厅缴费注册,并领取会议资料(包括会议手册、邀请函等);

2、会议期间请将手机调至静音状态,会场内禁止吸烟;

3、未经会务组同意,会场谢绝录音、摄像。

4、会议信息如下:

会议主题:应急管理专业生态群规划与建设
会议形式:线下
会议地址:西北大学长安校区西学楼13层北1304会议室


注意事项:请参会嘉宾提前10分钟进入会场,并完成注册。




版权所有:565net必赢客户端-www.565net.com|官方网站 | 地址:陕西省西安市长安区学府大道1号  邮编710127 邮箱:ggxy023@nwu.edu.cn 电话:029-88308093 登录
陕ICP备28765498号