欢迎访问西北大学565net必赢官方网站 English |设为首页 | 加为收藏
请输入搜索信息:
 首页 | 学院概况 | 学院新闻 | 应急管理 | 师资队伍 | 教学工作 | 科研工作 | 党建工作 | 学生工作 | 院友工作 | 招生招聘 
日常动态
 
 
 
  日常动态
当前位置: 首页应急管理日常动态 — 正文

上一条:我院参加陕西省第十一期市厅级领导干部应急管理培训班 下一条:我院应急管理团队再赴韩城市开展县域应急管理能力建设调研活动

关闭

国务院安委会 |《全国重大事故隐患专项排查整治2023行动总体方案》
 


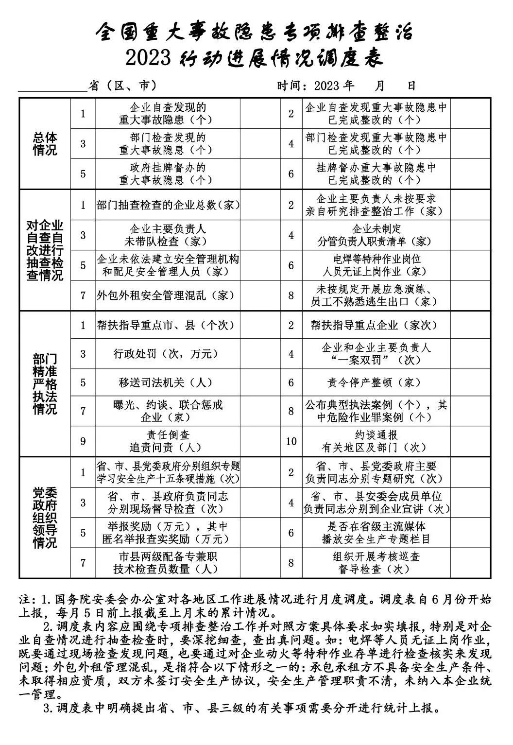
国务院安委会近日印发《全国重大事故隐患专项排查整治2023行动总体方案》,部署各地区、各有关部门和单位深入贯彻习近平总书记关于安全生产重要指示精神,深刻吸取近期事故教训,全面排查整改重大事故隐患,着力从根本上消除事故隐患、从根本上解决问题,坚决防范遏制重特大事故。此次专项行动从即日起开始,至2023年底结束,分为动员部署、企业自查自改和部门帮扶、部门精准执法、总结提高四个阶段。

《方案》紧紧围绕“切实提高风险隐患排查整改质量、切实提升发现问题和解决问题的强烈意愿和能力水平”狠下功夫,突出煤矿、非煤矿山、危险化学品、交通运输(含道路、铁路、民航、水上交通运输)、建筑施工(含隧道施工)、消防、燃气、渔业船舶、工贸等重点行业领域,兼顾新业态新领域,聚焦可能导致群死群伤的重大事故隐患,特别是近年来重特大事故暴露出的违规动火、外包外租管理混乱、不开展应急演练、员工不熟悉逃生出口等突出问题深入开展专项排查整治行动,聚焦企业主要负责人第一责任带动全员安全生产岗位责任落实,精准严格执法,务求排查整治取得实效。

《方案》要求,要从企业、部门和地方党委政府三个层面推动开展专项行动。企业层面,主要负责人要发挥好安全生产“第一责任人”的主导作用,落实事故隐患排查整治的主体责任,研究组织本企业重大事故隐患排查整治工作,带队对本单位排查整治情况开展检查;在建立健全全员安全生产岗位责任制基础上,发挥好安全管理团队和专家作用,提高隐患排查和整改的质量;组织对动火等危险作业和电气焊设备等开展排查整治,推动落实关键岗位人员岗位责任;组织对外包外租等生产经营活动开展排查整治,纳入本企业安全生产管理体系,加强统一协调、管理;组织开展事故应急救援演练活动,切实提高从业人员应急避险意识。部门层面,国务院安委会有关成员单位要抓紧明确重大事故隐患判定标准和本次整治的重点,地方各有关部门根据实际补充完善并加强宣传解读;利用企业自查自改的时间,集中对监管执法人员开展安全生产专题培训,增强斗争精神和斗争本领;开展精准严格执法,对企业已查出隐患、按规定报告并正在采取有效措施消除的依法不予处罚,对排查整治不力的严肃查处并公开曝光;建立安全监管执法责任倒查机制,严格执行“谁检查、谁签名、谁负责”,理直气壮开展约谈通报;积极运用“四不两直”、跨部门联合执法检查等方式不断提高执法质量,组织专家对重点地区、重点企业帮扶指导,及时提供电焊等特种作业人员培训和考核发证服务。党委政府层面,各地区要专题学习安全生产十五条硬措施,逐条对照狠抓落实;迅速研究制定本地区专项行动工作方案,政府主要负责同志亲自组织召开专题会议动员部署,党委政府主要负责同志定期听取进展情况汇报,动员各级安委会成员单位负责同志到企业宣讲专项行动方案;组织开展好“安全生产月”活动,在各省级主流媒体开设安全生产专题栏目,鼓励“内部吹哨人”和全社会匿名举报;加大重大事故隐患排查整改资金保障支持力度,健全市县安全监管体制,大力配备专兼职技术检查员;建立本区域重大事故隐患数据库,完善重大事故隐患整治督办制度,对存在监管执法“宽松软虚”等问题的,2023年度安全生产考核巡查一律不得评为“优秀”。

《方案》强调,各地区、各有关部门和单位要结合本地区、本行业领域实际情况适当调整完善排查整治内容,进一步细化责任分工,建立健全工作机制,按照阶段安排有序压茬推进。国务院安委会办公室将建立调度通报、督办交办、警示建议、重点约谈等工作机制,定期调度掌握排查整治进展情况,及时协调解决存在的突出问题。

来源:中华人民共和国应急管理部、安全生产综合协调司

版权所有:565net必赢客户端-www.565net.com|官方网站 | 地址:陕西省西安市长安区学府大道1号  邮编710127 邮箱:ggxy023@nwu.edu.cn 电话:029-88308093 登录
陕ICP备28765498号