565net必赢
欢迎访问西北大学565net必赢官方网站
English
|
设为首页
|
加为收藏
请输入搜索信息:
首页
|
学院概况
|
学院新闻
|
应急管理
|
师资队伍
|
教学工作
|
科研工作
|
党建工作
|
学生工作
|
院友工作
|
招生招聘
学院简介
院长致辞
组织机构
学院领导
行政教辅人员
学院动态
通知公告
日常动态
人才培养
科学研究
学术交流
社会服务
经典案例
本科教学联盟
应急管理文摘
应急管理简报
公共行政学系
人力资源管理系
公共安全与应急管理系
社会保障学系
公共信息资源管理系
研究生导师
学科与专业
本科教学
研究生教育
科研成果
学术交流
制度文件
党建动态
工会工作
学生风采
工作理念
党团建设
社团组织
致院友信
院友新闻
院友之声
公管名录
公管影像
公管文创
院友捐赠
校友捐赠名录
联系我们
招生工作
招聘工作
日常动态
日常动态
人才培养
科学研究
学术交流
社会服务
经典案例
本科教学联盟
应急管理文摘
应急管理简报
日常动态
当前位置:
首页
—
应急管理
—
日常动态
— 正文
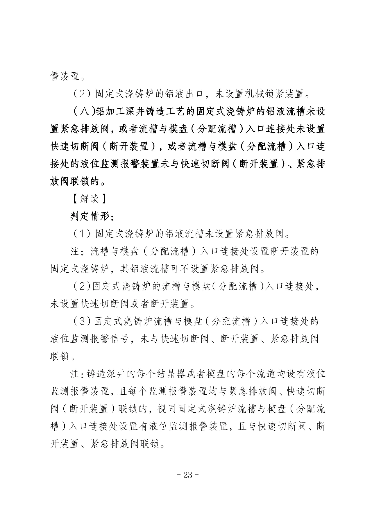
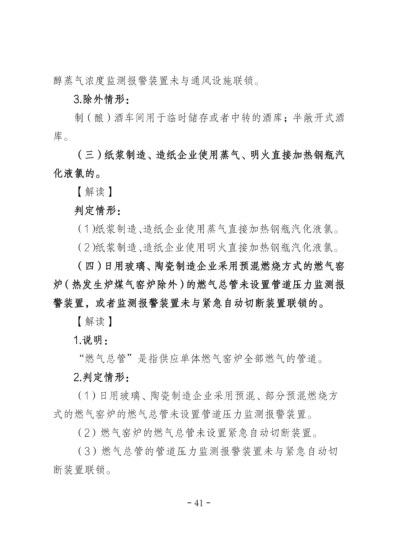
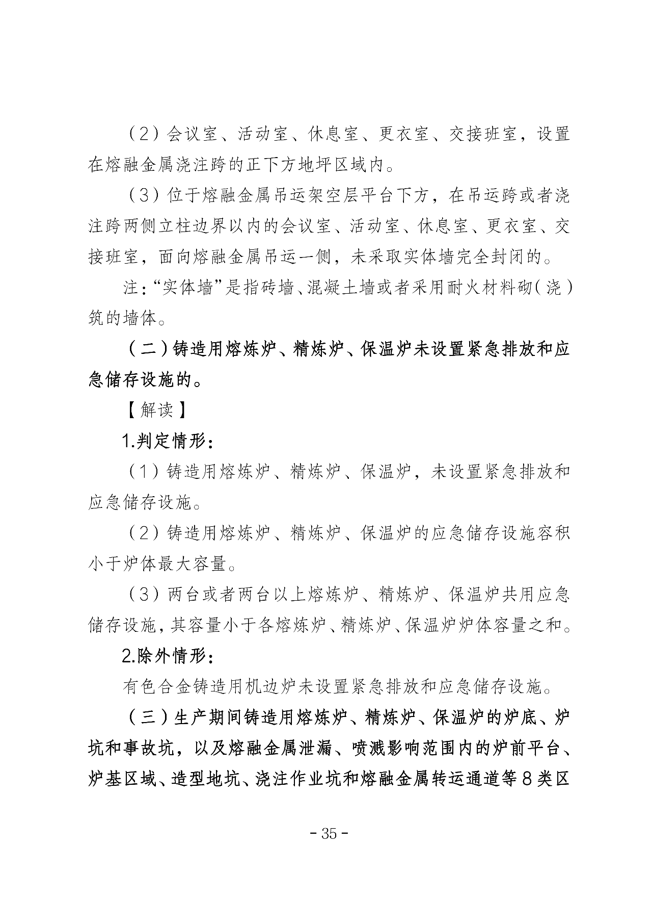
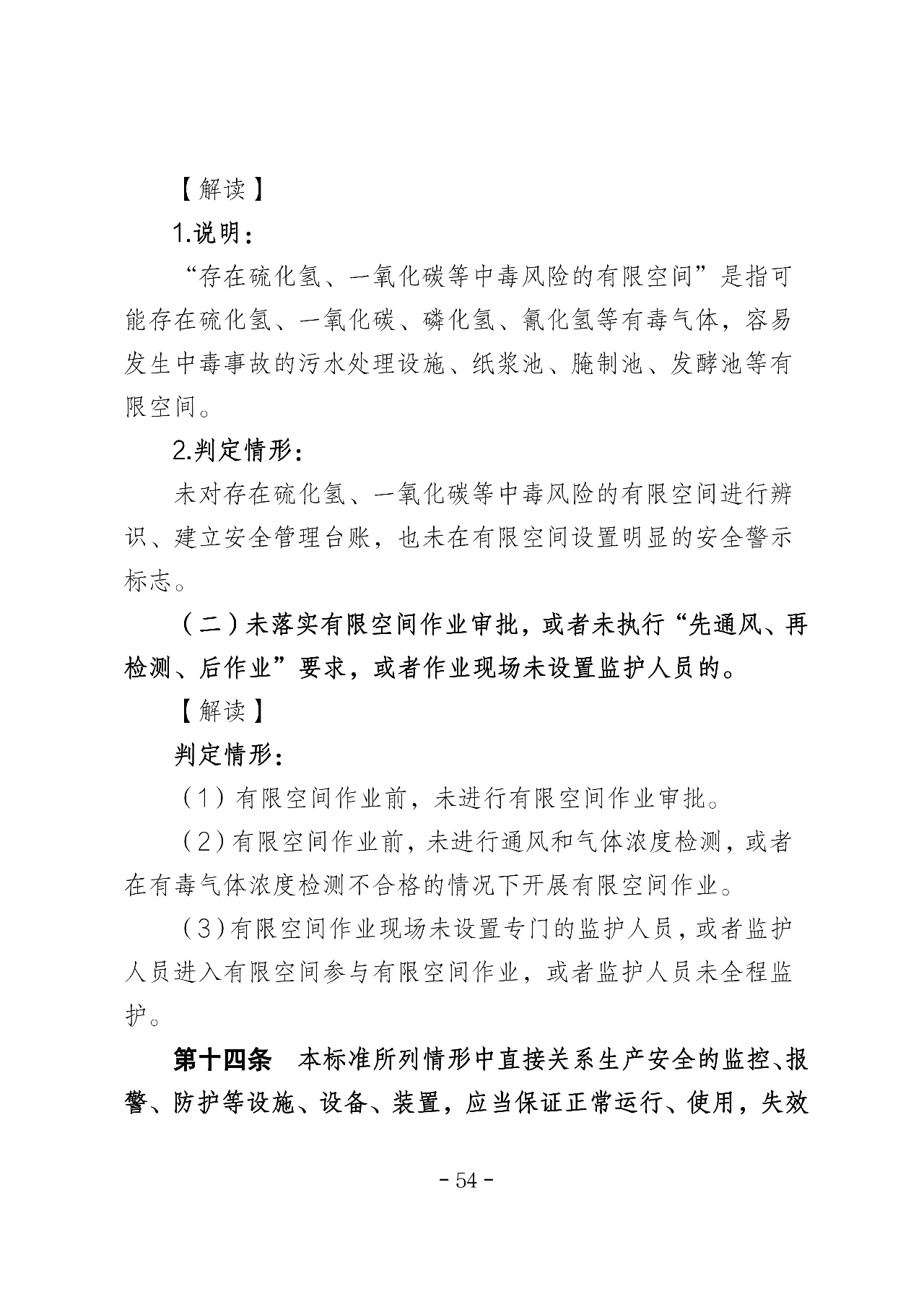
应急管理部丨《工贸企业重大事故隐患判定标准》
上一条:
我院协办的2023中国(西安)国际消防技术装备与应急救灾展览会开幕
下一条:
我院赴四川雅安参加第十三届国家综合防灾减灾与可持续发展论坛
【
关闭
】
版权所有:565net必赢客户端-www.565net.com|官方网站 | 地址:陕西省西安市长安区学府大道1号 邮编710127 邮箱:ggxy023@nwu.edu.cn 电话:029-88308093
登录
陕ICP备28765498号